本网讯(通讯员 孙航军)近日,国际一流期刊《Plant Communications》(一区Top,IF 10.5)在线发表了成人动漫
李洪连教授团队题为《Activation of MAPK-mediated immunity by phosphatidic acid in response to positive-strand RNA viruses》的研究论文。论文揭示了植物如何激活MAPK途径以抵抗病毒侵染。

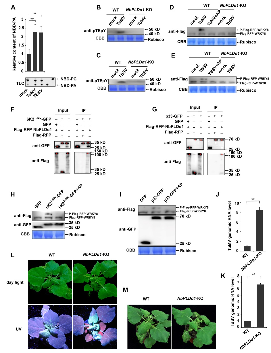
MAPK介导的免疫反应是植物的广谱抗病途径,可抑制真菌、细菌以及病毒的侵染。作为分子模式触发的免疫反应(PTI)的经典下游途径,MAPK途径可被真菌和细菌的分子模式(PAMP)激活。由于病毒不具备典型的PAMP,长期以来人们对于病毒如何激发植物MAPK途径还不了解。本研究揭示了磷脂酸(phosphatidic acid,PA)作为次级信号分子,响应多种+RNA病毒侵染,结合并激活WIPK/SIPK激酶,从而诱导下游防御相关基因表达(图1)。

图1. 磷脂酸(PA)激活MAPK免疫途径的机制
本研究首先通过非靶向脂质组学方法,发现马铃薯Y病毒(Potato virus Y, PVY)侵染早期(0.5dpi)磷脂酸含量迅速增高。进一步通过转录组学分析、基因敲除以及互作验证,明确PVY编码的6K2蛋白通过与NbPLDα1互作,提高PA含量并将其募集至病毒复制复合体(VRCs)。基因敲除及化学抑制NbPLDα1均可促进PVY侵染,而喷施外源PA可抑制PVY侵染,表明NbPLDα1及其产物PA具有抗病毒作用。转录组学分析及体内磷酸化结果显示,PVY可激活植物MAPK免疫途径。基因敲除及化学抑制NbPLDα1削弱了PVY激活的MAPK免疫途径。进一步研究发现,PA可以结合WIPK/SIPK激酶并促使其磷酸化转录因子WRKY8,从而诱导下游防御相关基因表达(图2)。沉默MEK2-WIPK/SIPK-WRKY8途径可促进PVY侵染。这些结果表明,PA作为次级信号分子,响应PVY侵染,激活MAPK途径以抵抗病毒。

图2. 通过磷脂酸(PA)激活MAPK途径是植物的一种广谱抗病毒策略
本研究发现喷施PA即可激活植物MAPK途径,并对多种+RNA病毒有广谱抑制作用。这表明磷脂酸(PA)可作为一种新型植物内源免疫诱抗剂,广泛应用于农作物病害的防控(已获批国家发明专利)。
该研究由成人动漫 李洪连教授团队完成。在读博士生林佳宇和硕士生赵金鹏为论文的共同第一作者,孙航军副教授为通讯作者,李洪连教授与孙炳剑教授对论文提供了重要的指导意见,在读研究生杜林林与王鹏坤,以及课题组成员张超教授与施艳教授参与了本项研究工作。本研究得到国家自然科学基金(31901855)、河南省青年人才托举工程项目(2020HYTP042)、成人动漫 青年英才项目的资助。
论文链接://www.sciencedirect.com/science/article/pii/S2590346223001876?via%3Dihub
该研究由成人动漫 李洪连教授团队完成。在读博士生林佳宇和硕士生赵金鹏为论文的共同第一作者,孙航军副教授为通讯作者,李洪连教授与孙炳剑教授对论文提供了重要的指导意见,在读研究生杜林林与王鹏坤,以及课题组成员张超教授与施艳教授参与了本项研究工作。本研究得到国家自然科学基金(31901855)、河南省青年人才托举工程项目(2020HYTP042)、成人动漫 青年英才项目的资助。
论文链接://www.sciencedirect.com/science/article/pii/S2590346223001876?via%3Dihub






